
鞏義市仁源水處理材料廠
聯系人:孫經理
手機:15838253283(微信同號)
電話:0371-66557686
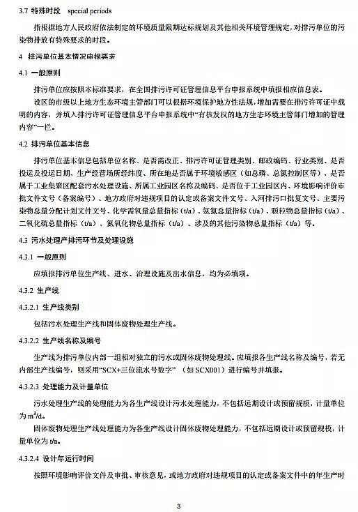
郵箱:1813885391@qq.com
地址:河南省鞏義市工業園區
鐵碳微電解填料生產廠家排污許可證申請與核發技術規范 水處理(試行)全文發布
鐵碳微電解填料廠家關于發布《排污許可證申請與核發技術規范 水處理(試行)》國家環境保護標準的公告:

為貫徹落實《中華人民共和國環境保護法》《中華人民共和國大氣污染防治法》《中華人民共和國水污染防治法》等法律法規、《國務院辦公廳關于印發控制污染物排放許可制實施方案的通知》(國辦發〔2016〕81號)和《排污許可管理辦法(試行)》(環境保護部令第48號),完善排污許可技術支撐體系,指導和規范污水處理廠排污許可證申請與核發工作,現批準《排污許可證申請與核發技術規范 水處理(試行)》為國家環境保護標準,并予發布。
標準名稱、編號如下:
《排污許可證申請與核發技術規范 水處理(試行)》(HJ 978-2018)。
以上標準自發布之日起實施,由中國環境出版社出版。標準內容可在生態環境部網站(kjs.mee.gov.cn/hjbhbz/)查詢。
特此公告。

生態環境部
2018年11月12日
抄送:各省、自治區、直轄市生態環境(環境保護)廳(局),新疆生產建設兵團環境保護局, 環境工程評估中心,環境標準研究所。
生態環境部辦公廳2018年11月13日印發
























































更多鐵碳微電解填料生產廠家詳情點擊:http://www.quxianping.cn/