
鞏義市仁源水處理材料廠
聯系人:孫經理
手機:15838253283(微信同號)
電話:0371-66557686
郵箱:1813885391@qq.com
地址:河南省鞏義市工業園區
活性氧化鋁球吸附劑生產廠家出爐!《重污染天氣重點行業應急減排措施制定技術指南》
活性氧化鋁球吸附劑廠家出爐!《重污染天氣重點行業應急減排措施制定技術指南》。 日前,生態環境部印發關于加強重污染天氣應對夯實應急減排措施的指導意見。隨文公布了《重污染天氣重點行業應急減排措施制定技術指南》,涉及鋼鐵、焦化、水泥等31個重點行業。部分內容整理如下:
《重污染天氣重點行業應急減排措施制定技術指南》

一、前言
為指導重點區域各有關地方編制和修訂重污染天氣應急預案,制定重點行業應急減排措施,我們組織起草編制了《重污染天氣重點行業應急減排措施制定技術指南》(以下簡稱《技術指南》)。
《技術指南》涉及鋼鐵、有色、化工、焦化、鑄造、建材、其他等7大類,包括長流程聯合鋼鐵、短流程鋼鐵、鐵合金、焦化、氧化鋁、電解鋁、炭素、銅冶煉、鉛鋅冶煉、再生銅鋁鉛鋅、水泥、磚瓦窯、陶瓷、耐火材料、玻璃、巖棉、石灰窯、鑄造、煉油與石油化工、煤制氮肥、制藥、農藥、涂料、油墨、家具、包裝印刷、人造板、塑料、橡膠、工業涂裝和工業鍋爐等31個行業,簡要列舉了每個行業的適用范圍、生產工藝、產排污環節、減排措施和核查方式等內容,并對鋼鐵、焦化、氧化鋁、電解鋁、炭素、銅冶煉、陶瓷、玻璃、石灰窯、鑄造、煉油與石油化工、制藥、農藥、涂料、油墨等15個行業進行了績效分級,制定差異化減排措施。其他暫未分級行業,將結合實際情況,在今后的工作中考慮分批擬定績效分級指標。
《技術指南》涉及內容為一般技術路線,僅作為參考。各地應根據當地產業實際情況,參照《技術指南》中的績效分級指標和減排措施,制定更符合實際情況的具體操作方案。減排措施力度應不低于《技術指南》,盡量滿足重污染天氣應急預案各級預警期間污染物減排比例要求。
企業績效分級應按“短板原則”執行,在評級時,需滿足該級別指標中規定的各項要求,有一項未滿足的,降級評定;當企業涉及跨行業、跨工序時,以所含行業或工序中績效評級較差為準,執行相應應急減排措施。兩年內有未批先建、未按排污許可證排放大氣污染物、超標排放大氣污染物、逃避監管排放大氣污染物等重大環境違法行為,或構成犯罪的,不應評為A、B 級。
全國其他地區和其他行業可參照執行。
二、重點行業操作指南(以“長流程聯合鋼鐵”為例)
(一)長流程聯合鋼鐵
1、適用范圍
包含聯合焦化、燒結、球團、煉鐵、煉鋼、軋鋼、石灰窯、自備電廠等工序的長流程聯合鋼鐵企業。
2、生產工藝
(1)主要生產工藝:聯合焦化、燒結、球團、煉鐵、煉鋼、軋鋼和公共單位(發電、供熱)等。
(2)主要原輔材料:主要原料為鐵精粉、塊礦、燒結礦、球團礦、焦炭等原料;主要輔料為生石灰、石灰石、膨潤土、輕燒白云石、螢石等。
(3)主要能源:燒結用煤、噴吹煤、動力煤、重油、柴油、天然氣、液化石油氣、焦爐煤氣、高爐煤氣、轉爐煤氣等。

3、產排污環節



(1)顆粒物(PM):主要來自燒結機配料和整粒篩分,球團配料和焙燒,高爐礦槽、出鐵場、熱風爐、煤粉制備,轉爐、電爐、鐵水預處理,精煉、連鑄切割、火焰清理、鋼渣處理,石灰窯、白云石窯等,軋鋼熱處理爐、精軋機、拉矯、精整、修磨、焊接等有組織排放。原料系統的供卸料設施、燒結、球團、煉鐵、煉鋼、軋鋼等工序的無組織排放。
(2)二氧化硫(SO2):主要來自燒結機頭、燒結機尾、球團焙燒、煉鐵熱風爐、軋鋼熱處理爐及自備電廠等燃煤、燃氣公共單元的有組織排放。
(3)氮氧化物(NOx):主要來自燒結機頭、球團焙燒、煉鐵熱風爐、軋鋼熱處理爐及自備電廠等燃煤、燃氣公共單元的有組織排放。
(4)揮發性有機物(VOCs):主要來自軋鋼彩涂、焦化工序有組織排放和軋鋼的酸洗、涂鍍工序無組織排放。
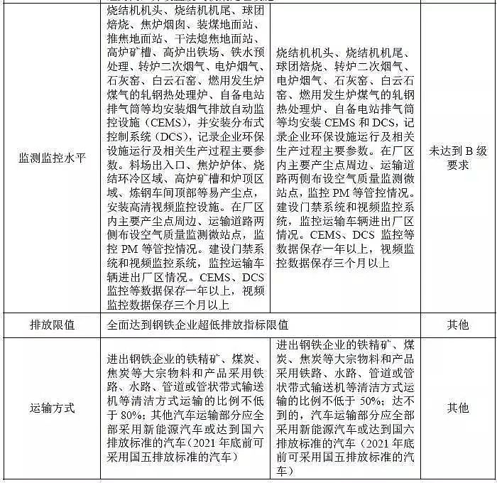
4、績效分級指標
5、減排措施
(1)A 級企業:
鼓勵結合實際,自主采取減排措施。
(2)B 級企業:
黃色預警期間:燒結機、球團設備停產50%(含)以上,以生產線計;石灰窯停產。
橙色及以上預警期間:燒結機、球團設備停產,如預警響應時間超過120 小時,之后時段停產50%(含)以上,以生產線計;石灰窯停產;6m 及以上炭化室出焦時間延長至28 小時,6m 以下出焦時間延長至36 小時。
(3)C 級企業:
黃色及以上預警期間:燒結機、球團設備停產,如預警響應時間超過120 小時,之后時段停產50%(含)以上,以生產線計;高爐停產50%(含)以上,以高爐計;石灰窯停產;6m 及以上炭化室出焦時間延長至28 小時,6m 以下出焦時間延長至36 小時。禁止使用國四及以下重型載貨車輛(含燃氣)進行物料運輸。
(4)備注:
針對高爐、焦爐等短時間內難以停產或延長時間的工序,建議在重污染頻發的秋冬季期間,提前調整生產計劃,確保預警期間企業能夠落實相應應急減排措施。有條件的城市,可以結合當地實際情況,采取區域統籌的方式,實行輪流停產減排。非秋冬季時段可以采用燜爐等方式減少污染物排放。
6、核查方法
(1)電量分析:從電網公司調取企業用電量情況,分析歷史預警期間電量變化,比對采取減排措施期間的用電量是否有下降趨勢,初步判斷企業應急響應落實情況。有生產設備單獨分表計電的,應按照相關生產工藝的主要用電設備用電量計量考核。
(2)現場核查:在預警期間企業是否按照應急減排措施要求停產。現場檢查燒結機、球團設備、煉鐵高爐、煉鋼轉爐、石灰窯、自備發電機組是否停產或限產,對于限產一定比例的,是否按照停產相應比例設備數量。
(3)臺賬核查:預警期間,企業是否按照應急減排措施要求停產。現場檢查高爐主控室DCS 歷史數據和高爐運行記錄(高爐鼓風機電流、鼓風量),比對預警前后數據變化;檢查燒結機頭、高爐、轉爐、自備電廠等煙氣在線數據,比對預警期間主要污染物濃度或排放是否下降。調取企業裝煤、推焦、熄焦運行記錄,核查實際出爐數是否與限產條件下應出爐數相符。
(4)運輸核查:調取廠區大門視頻監控記錄,比對預警前后廠區重型載貨汽車運輸頻次,是否符合要求;現場抽查運行車輛,核查排放標準是否符合要求。
(二)短流程鋼鐵
1、適用范圍
添加廢鋼或直接還原鐵為主要原料的,采用電弧爐冶煉的煉鋼生產工藝;獨立燒結、球團、軋鋼企業。
2、生產工藝
(1)主要生產工藝:燒結、球團、煉鋼、軋鋼等。
(2)主要原輔材料:主要原料為廢鋼;主要輔料為鐵水(生鐵)、直接還原鐵,脫碳粒鐵、碳化鐵及復合金屬料等。
(3)主要能源:電。

(三)鐵合金
1、適用范圍
獨立鐵合金工業。
2、生產工藝
(1)主要生產工藝:原料預處理(烘干、燒結)、配料、冶煉(礦熱爐、精煉爐、中頻電爐)、澆注等。
(2)主要原輔材料:錳礦、鉻礦、紅土鎳礦、硅石礦、炭質還原劑、石灰石、白云石等。
(3)主要能源:以電為能源。

(四)焦化行業
1、適用范圍
獨立焦化企業。
2、生產工藝
(1)主要生產工藝:分為機焦、熱回收焦、半焦(蘭炭),具體包括備煤、裝煤、煉焦、熄焦、篩焦、煤氣凈化等工段。
(2)主要原輔材料:煉焦煤、酸、堿、脫硫劑、催化劑等。
(3)主要能源:焦爐煤氣、高爐煤氣等。

(五)氧化鋁
1、適用范圍
包括采用拜耳法、燒結法和聯合法生產氧化鋁的工業。
2、生產工藝
(1)主要生產工藝:拜耳法氧化鋁主要生產工序為原料貯運、取料機、均化庫、原料磨機、化灰機、石灰爐(窯)(若有)、熔鹽加熱爐(若有)、氫氧化鋁焙燒爐、氧化鋁倉庫等;燒結法和聯合法氧化鋁生產工序增加了熟料燒成窯和熟料中碎系統等。
(2)主要原輔材料:鋁土礦、碳酸鈉、氫氧化鈉、石灰/石灰石、原料煤等。
(3)主要能源:熟料燒成窯燃料為煤粉,其他為天然氣、發生爐煤氣、液化石油。

(六)電解鋁
1、適用范圍
包括采用預焙陽極電解槽生產鋁的工業。
2、生產工藝
(1)主要生產工藝:主體生產設備為電解槽,輔助生產設施包括氧化鋁貯運設備、混合爐、鑄造機組、破碎機、殘極壓脫機、磷鐵環壓脫機、磷鐵環清理機、中(工)頻感應爐等。
(2)主要原輔材料:主要原料為氧化鋁;主要輔料為氟化鋁、冰晶石、陽極等。
(3)主要能源:電、天然氣、柴油等。

(七)炭素
1、適用范圍
包括生產石墨(人造)及炭素制品的工業。
2、生產工藝
(1)主要生產工藝:包括焙燒爐、煅燒爐,輔助設備包括原料預處理、混捏、成型等設備。
(2)主要原輔材料:石油焦、殘極、煤瀝青、無煙煤等。
(3)主要能源:發生爐煤氣、天然氣、油等。

更多活性氧化鋁球吸附劑生產廠家詳情點擊:http://www.quxianping.cn/