
鞏義市仁源水處理材料廠
聯系人:孫經理
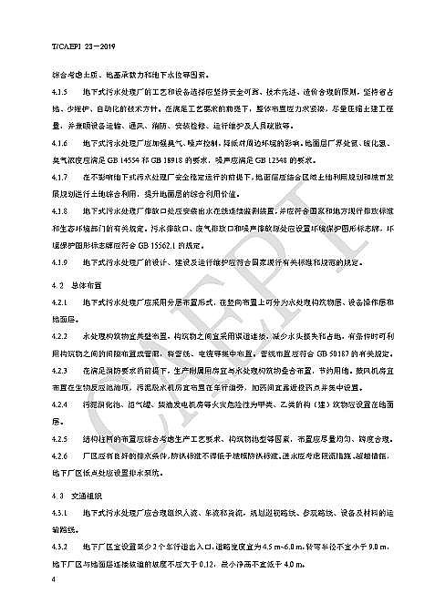
手機:15838253283(微信同號)
電話:0371-66557686
郵箱:1813885391@qq.com
地址:河南省鞏義市工業園區
仁源水處理藥劑生產廠家次氯酸鈉未來地下式城鎮污水處理廠長啥樣 這些規則你應該知道
仁源水處理藥劑廠家次氯酸鈉未來地下式城鎮污水處理廠長啥樣,這些規則你應該知道。中國產業協會日前發布了《地下式城鎮污水處理廠工程技術指南》,其中對地下廠區、地面層、主要輔助工程、勞動安全與職業衛生、施工與工藝調試及運行維護技術方面給予了進一步技術規范藍圖。
包括設計、建設及運行維護在內,地下式城鎮污水處理廠日前喜提“施工圖”。
12月19日,中國環保產業協會首次發布《地下式城鎮污水處理廠工程技術指南》。在進一步規范工程總體設計的同時,《指南》對地下廠區、地面層、主要輔助工程、勞動安全與職業衛生、施工與工藝調試及運行維護技術方面均作出了明確要求。
以污水處理、再生回用、改善生態環境為目標,《指南》提出地下式污水處理適用于用地緊張、人口稠密或環境敏感區等建設項目用地,并應結合投資成本、占地指標、生態環境要求、水資源綜合利用等綜合考慮。同時,地下式污水處理廠可獨立建設,也可與城市水環境綜合治理工程、生態綜合體等結合建設。
在工藝與設備方面,《指南》明確安全可靠、技術先進、造價合理的原則,堅持省占地、少維護、自動化的技術方針。采用分層布置形式,在豎向布置上可分為水處理構筑物層、設備操作層和地面層。尤為值得關注的是,諸如污泥消化池、沼氣罐、柴油發電機房等建筑物應設置在地面層。
對于重力流進水的地下式污水處理廠而言,進水端應設施進水速閉閘門和電動閘門雙重安全保障措施。在預處理環節,膜生物處理系統或膜過濾系統前應設置超細格柵,并宜設置在沉砂池或初沉池后,并應根據膜元件或膜組器的類型進行選擇。沉砂池的設計則宜采用高效除砂設備,強化除砂效果,結合進水含砂特征,宜強化對0.1—0.2mm粒徑范圍內砂粒的去除。
針對污水脫氮除磷的需求,厭氧—好氧工藝及其改良工藝,包括多級A/O、高效生物膜、膜生物反應器等。生物反應池水深一般值為7.0—8.0m,也可適當加深,具體深度應綜合考慮地質條件、曝氣設備性能確定。生物反應池頂板宜設置用于觀察、取樣及檢修的孔洞,孔洞蓋板應選用熱浸鋅鋼、玻璃鋼等防腐材質。
采用二次沉淀池時,宜采用單層或雙層矩形沉淀池。前者進水布置方式宜為周邊進水、周邊出水,表面水力負荷為1.2—1.6m³(㎡·h),污泥固體負荷不宜大于200kg/(㎡·d),有效水深宜為4.0—4.5m。雙層矩形平流式二次沉淀池則應充分考慮上、下層進水分配的均勻性。若上層沉淀池采用刮泥方式排泥,應考慮避免上層池體排泥對下層池體配水區的擾動,下層池體配水區前設置擋泥閥板。
而采用膜生物反應器時,膜池寬度的確定應考慮柱網兼具及膜組器尺寸。鼓風曝氣系統的曝氣器應選用較高充氧性能、布氣均勻、阻力小、不易堵塞、耐腐蝕、操作管理及維修方便的產品。深度處理工藝應根據不同水質目標選擇,不同工藝單元及其組合形式應進行多方案比較,滿足占地緊湊、運行穩定、經濟合理的要求。當采用混凝沉淀工藝作為深度處理工藝時,宜采用高效沉淀工藝,混合時間為1.0—3.0min。
污水宜采用紫外線消毒,必要時可采用次氯酸鈉輔助消毒。污泥的濃縮脫水應在地下廠區內進行,宜采用一體化設備處理。當需要在地下廠區內將污泥脫水至80%含水率時,直接帶式濃縮脫水一體機或離心式濃縮脫水一體機將成為優選。而當需要再地下廠區內將污泥進一步脫水至30%—60%含水率時,宜選擇污泥低溫干化工藝。此外,《指南》對地下式城鎮污水處理廠的除臭設備、噪聲控制、地下箱體等領域均作出了明確要求。

















更多水處理藥劑廠家次氯酸鈉詳情點擊:http://www.quxianping.cn/